新闻资讯 > 行业资讯 > 上门按摩轻资产创业建议!除了靠谱的上门按摩系统还要注意哪些?

上门按摩轻资产创业建议!除了靠谱的上门按摩系统还要注意哪些?

2026-03-04 15:36:33 已有11人浏览

随着都市人群亚健康问题凸显,时间成本不断攀升,上门按摩凭借便捷、私密的优势,逐渐从消费升级需求转变为日常养生刚需,行业规模持续扩容的同时,也迎来了从“野蛮生长”向“规范运营”的转型拐点。

对于创业者而言,传统实体店模式的高成本、重负担已难以适配行业发展趋势,想要在这片蓝海市场突围,关键在于跳出“开店”思维,以轻资产平台模式重构服务生态,找准定位、筑牢根基、做优服务,这也正是上门按摩创业的核心逻辑与破局关键。


商业模式和定位

这是创业的起点,也决定了你生意的天花板。

· 核心思路:做平台,不做重资产,能省去实体店高昂的房租、装修成本,采用 “平台 + 技师合作” 的模式。技师以个体身份入驻,平台无需承担社保等固定人工支出,将资源集中在获客和技术上。

· 价值升级:不要只做传统的“功能性按摩”,要把服务包装成一种 “精神享受 + 健康养护” 的产品。参考行业普遍定价,将客单价定在198-598元之间,通过环境、话术和项目包装提升附加值。


平台系统选择

没有实体店,系统就是你的大脑。

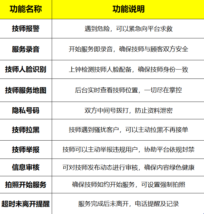
· 核心功能:你需要一个包含用户端、技师端、商家管理后台的四端口系统。核心是LBS智能派单,能根据客户位置和技师忙闲状态实时匹配,避免资源浪费。

· 数据与安全:系统要能沉淀用户数据(消费习惯、偏好),便于做精准营销和复购。同时,必须支持服务全程追溯,记录从下单到服务结束的所有关键节点,这是解决纠纷、保障安全的技术基础。

· 成本参考:初期不用自己组建技术团队,一套成熟的系统软件即可起步,可以考虑实用江湖科技旗下的技师点点按摩系统,SaaS部署可低至几千元左右,而且主要端口齐备。


合规化与风控

上门按摩行业最大的风险不是竞争,而是“涉黄”和法律红线。

· 建立行业标准:必要的证件和资料提前准备好,可以主动牵头或遵循行业协会的标准,明确技师门槛、服务流程和消费者权益。

· 技术风控:在服务中引入 “全程录音+一键报警” 等安全保障机制,服务过程可追溯。可以参考江湖科技旗下技师点点按摩系统的相关功能,建立严格的商户和技师黑名单制度,对违规行为“零容忍”,从根源上杜绝乱象。这是赢得用户信任、避免平台被定性为“涉黄温床”的关键。


技师管理与服务

如果系统是大脑,那技师是心脏,是“核心资产”,管理好坏直接影响口碑。

· 严选与培训:设立高准入门槛,让技师持有专业技能证书,并通过权威机构进行无犯罪记录等背景调查。入职后,定期组织专业培训和职业道德教育,让考核与薪酬、晋升直接挂钩。

· 标准化服务流程:制定详细的服务SOP,那什么是服务SOP?简单来说就是指将服务流程中的每一个操作步骤和要求以统一格式记录下来,形成可执行、可量化、可追溯的标准操作程序。例如,技师接单后15分钟内联系客户确认细节;上门统一着装、佩戴工牌;服务前沟通行业禁忌事项;服务后引导评价,达成一个闭环。这种“仪式感”能极大提升客户的信任感和满意度。


盈利与推广策略

盈利模式:核心收入是订单抽成,行业普遍在25%-50%之间。此外,还可以通过会员充值、商城分销、技师增值服务(如指定明星技师)等增加收入来源。

推广获客:初期可以借鉴“电梯广告+新媒体+合伙人裂变”的组合拳。泰到位就曾与分众传媒签署五千万级的战略合作来打响品牌。更重要的是建立“合伙人”或“分销”机制,让技师、甚至老用户都成为你的推广员,通过利益绑定实现用户裂变,降低获客成本。


简单总结


上门按摩创业的核心在于用技术系统作为管理工具,用严格的合规与技师管理作为安全底线,通过轻资产模式实现快速扩张。