现在生活节奏快,下班累得不想动,上门按摩越来越火。但很多人心里都打鼓:上门按摩,到底算不算违法?
今天就用大白话讲明白,不绕弯子、不搞专业术语堆砌,保证看完心里有数。
首先直接给结论:正规的上门按摩,本身不违法。
违法不违法,关键不在 “上门” 这个形式,而在服务内容和合不合规矩。
一、正规不违法情形
先说说,什么样的上门按摩是完全合法、不用担心的:
· 只做正经按摩、放松、理疗、推拿,不搞任何擦边服务
· 平台或店铺有营业执照,经营范围包含保健养生
· 技师有健康证、相关技能证书,明码标价
· 不进小区乱闯、不骚扰、不强制消费、不推销乱七八糟项目
只要满足这些,就只是普通的上门服务,和上门做饭、上门保洁、上门修家电性质差不多,完全合法。
二、不正规、违法情形
那什么时候会变成违法?
这几种情况,只要碰上,就是实打实的违规甚至犯罪:

涉黄
很多人担心上门按摩,其实就是怕这个。
如果按摩过程中涉及卖淫嫖娼,不管是技师主动提,还是顾客要求,双方都违法。
根据《治安管理处罚法》,会被拘留、罚款;如果是组织、介绍、容留这类服务,还可能触犯刑法,后果更严重。
简单记:只要涉及 “特殊服务”,一律违法,没商量。
无证经营
有些人私下接单、没有营业执照、没有固定平台,到处发小广告、拉群接单。
这种属于非法经营,市场监管部门查到会处罚。
对顾客来说也不安全:价格乱喊、人身安全没保障、出问题找不到人负责。
非法行医
有些按摩师会说:我这按摩能治颈椎病、腰突、高血压、妇科病……
只要没医疗机构资质,却宣称治病、诊疗,就属于非法行医,也是违法的。
上门按摩再舒服,它也只是保健放松,不是看病。
平台失责
有些平台只管抽成,不管技师做什么服务,对涉黄、无证睁一只眼闭一只眼。
这种平台同样要承担法律责任,不是 “我不知道” 就能躲过去。
除以上之外,系统平台至少能做到:
· 服务项目清晰展示,避免模糊空间
· 技师实名管理,订单全流程留痕
· 服务过程可追溯,责任边界清晰
· 平台统一规则,减少灰色操作空间
对于中小企业、商家或创业者来说,选择一套功能成熟、系统稳定、支持合规管理的上门预约系统,往往比“野路子”更安全,也更适合长期经营。
就比如在市面上口碑优秀的技师点点上门按摩系统,这是由合肥江湖科技研发,功能完善且持续更新至今,目前已更新至v8.8版本

· 支持多种搭建方式,可按需选择(SaaS部署、私有化部署、二次开发等)
· 可开放招商加盟,扩大规模
· 随心打造自主品牌,品牌完全自主
· 一对一钉钉售后服务群,6*12小时专人售后服务
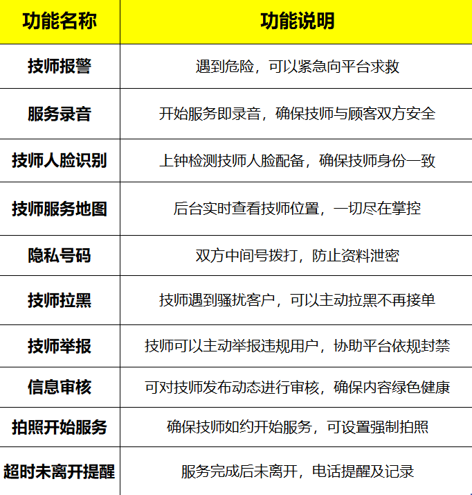
其中技师安全问题一直是大家关心的重中之重,对此,技师点点系统做了全方位的安全保障功能:

最后再给大家一个最实用的判断标准
你下次遇到上门按摩,心里这么问自己三句:
· 是不是只做正经按摩,没有任何擦边暗示?
· 平台、店铺能不能查到正规资质?
· 价格透明、不强制、不忽悠治病?
三条都满足那就放心,只要有一条不对劲,直接拒绝,别贪便宜、别好奇。
上门按摩不天生违法,也不天生正规。形式是上门,内容是正经保健,有资质、不涉黄,就是合法便民服务;一旦沾上黄、无证、忽悠治病,就是违法违规。大家保护好自己,别因为一时糊涂,把放松变成麻烦。
扫描上方二维码
了解江湖CMS更多动态