想入局按摩平台创业的朋友,大概率都被一堆现实问题困住:这个项目到底还能不能做?系统要不要自研?技师怎么管、平台怎么推广?怎么防私单?有没有现成的成熟方案?
今天就用最直白的问答形式,把创业者最关心的核心问题,一次性讲透。
有机会,但机会早就不属于靠蛮干、拼流量的粗放式经营者了。
早年很多平台靠信息差、简单投流量就能接单赚钱,现在市场已经成熟,用户更看重服务体验,技师更在意收入保障和人身安全,平台必须靠系统化运营才能站稳脚。
简单说:按摩平台不是不能做,而是必须带着系统能力去做,靠野路子已经走不通了。
短期看流量,长期一定看系统。
没有流量,平台压根起不来;但只有流量、没有完善系统,订单来了你也接不住。
比如用户下单没人响应、技师接单体验差、订单取消率居高不下、售后混乱、评价纠纷没法处理…… 这些问题都不是砸流量能解决的,全要靠系统来兜底。
真正懂行的创业者,都是先搭好一套专业的上门按摩系统(比如技师点点),再去做推广投放。
核心就三个词:
· 太慢
· 太贵
· 太容易踩坑。
自研看似掌控感强,实际前期全是坑:产品经理不懂按摩行业逻辑,技术团队搞不明白订单调度,界面好看但实操难用,迭代改造成本高,开发周期一拖再拖,试错成本高到劝退人。
而专业的按摩系统开发商,早就有成熟的功能框架和行业经验,能让你快速上线,更早验证商业模式。
至少要覆盖这几大块:

用户端预约下单、技师端接单管理、管理后台调度结算、项目套餐配置、城市与区域管理、优惠券 / 会员 / 裂变等营销工具、数据报表、风控机制,还有技师保护措施。
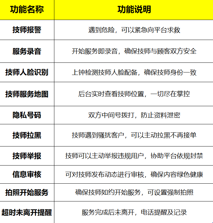
这里面最容易被忽略,却又最关键的,就是技师保护。
因为技师是平台最核心的供给端。
如果平台只盯着用户体验,完全不保护技师,很快就会出大问题:
技师被用户骚扰、个人信息泄露、恶意差评没地方申诉、上门地址暴露有安全风险、用户绕开平台走私单、技师收入不透明没信任感……
技师一旦没安全感,平台再怎么砸钱投流,服务也稳不住,迟早做垮。
好的按摩系统,一定会把技师保护放在核心位置,所以在选系统的时候,一定要留意系统有没有一下这些功能

区别主要在 4 点,一眼就能看明白:

① 行业匹配度不同:普通模板只解决展示,专业行业系统能解决完整交易和运营。
② 功能深度不同:模板只有基础下单功能,成熟系统还能做派单、结算、排班、风控、全链路营销。
③ 后续迭代不同:普通模板基本改不动,专业系统可以持续升级适配行业变化。
④ 行业理解不同:懂按摩行业的系统,会重点打磨技师体验、订单时效、城市调度和安全机制,而不是只做表面功夫。
记住这 5 点就不会踩坑:

· 有没有真正做过按摩 / 上门服务类项目;
· 有没有成熟后台和完整的用户、技师、管理端口;
· 能不能支持后续功能升级;
· 重不重视技师保护措施;
你要找的不是一个单纯写代码的技术方,而是能帮你把业务做起来的合作伙伴。
正确顺序:
先定模式→再选系统→最后做推广。
很多人都搞反了,一上来就砸广告,结果系统没搭好,订单来了接不住,白白浪费钱。
正确做法是:先搭好服务基础设施,定好服务模型、城市策略、技师管理方案,再借助内容推广,把关键词和品牌做深做透。
现在做按摩平台创业,早就不是拼胆子、拼砸钱的时代了,拼的是认知、是系统、是精细化运营。
技师点点之所以被很多创业者认可,不是因为一个名字,而是它代表了更成熟的平台思路:既懂用户体验,也懂技师管理;既跑通交易流程,也能助力推广转化。
如果真心想做按摩平台创业,别盲目投入,先选靠谱的系统、搭好完善的技师保护机制,这一步走对了,平台能走多远,其实早就定下了一半。

扫描上方二维码
了解江湖CMS更多动态