当下,上门按摩行业的核心讨论关键词已彻底完成迭代,从过去的 “流量争夺” 转向安全与用户体验。上门服务自带强私密性属性,用户与平台、技师之间的信任构建,早已成为平台能否生存、能否走远的核心生命线。
不少传统按摩门店老板在筹备上门服务平台搭建时,容易陷入认知误区:只关注界面颜值、系统开发报价,却对合规体系、风控逻辑视而不见。2026 年,上门服务行业迈入严监管常态化阶段,缺乏安全兜底、合规缺失的平台,注定会被市场与政策双向淘汰。江湖科技研发的技师点点上门推拿系统,以技术为刃搭建全流程安全闭环,为行业提供了可落地的合规运营范本。
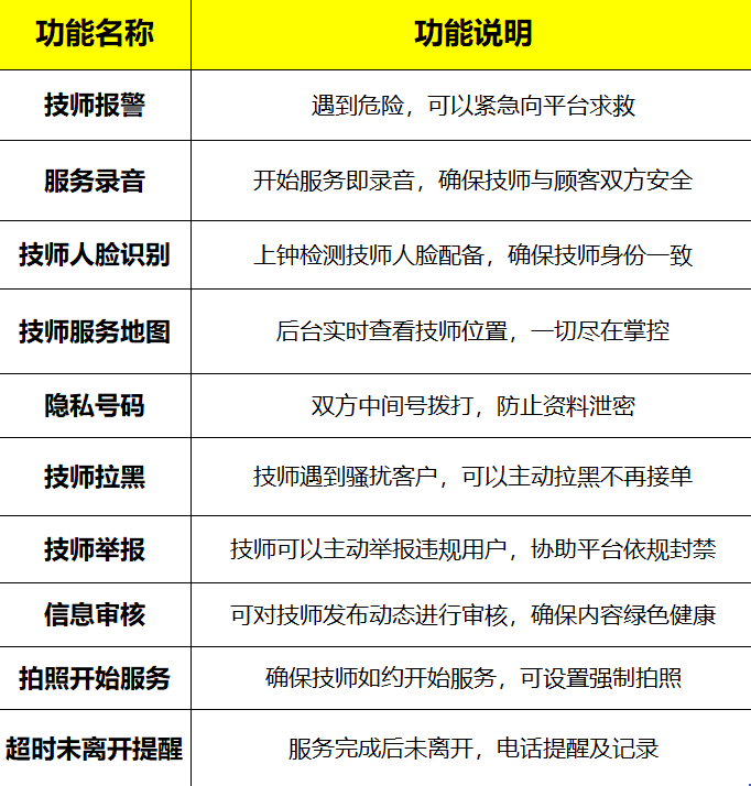
技师点点作为成熟的 O2O 上门服务平台解决方案,将风险防控融入系统底层逻辑,实现用户与技师双向安全保障,从源头杜绝行业乱象:
· 活体人脸识别核验:技师抵达服务地点、启动服务前,系统强制触发人脸核验,彻底杜绝 “代客上钟”,确保服务者身份与平台备案信息 100% 匹配。
· 全程录音 + LBS 轨迹追踪:服务启动即同步开启云端加密录音,后台实时查看技师定位轨迹,服务全流程可追溯、可监管,守住安全底线。
· 隐私号码双向保护:采用虚拟中间号技术,用户与技师沟通全程不暴露真实号码,服务结束后号码自动失效,严防信息泄露与恶意骚扰。
· 超时预警 + 双向黑名单:服务超时未离场自动触发预警提醒;技师可主动拉黑、举报违规用户,平台快速处置净化生态,双向保障双方权益。

安全打底之后,提升服务效率、优化用户体验成为平台核心竞争力。技师点点通过算法优化,打造 **“先选技师、再约服务”** 的透明模式,大幅降低用户决策成本,提升下单转化。
用户在小程序 / APP 端可一站式查看技师完整信息:
· 实名认证与身份备案
· 健康证明、从业资质证书
· 历史服务评分、用户真实评价
· 动态更新、服务记录全透明

从浏览→选技师→下单→上门→服务→评价,全流程在单一系统内完成,无跳转、无割裂,真正实现 “所见即所得” 的流畅体验。
2026 年,平台内容合规与服务合规同等重要。技师点点内置强管控信息审核系统,运营者可在后台对技师个人动态、照片、简介等内容进行前置审核,确保所有展示内容绿色健康,完全符合法律法规与平台规范,从内容端杜绝违规风险。

上门服务行业的底层逻辑早已改变:信任是 1,业务是 0。没有安全与信任,再多流量、再优体验都无从谈起。在严监管的长期趋势下,谁能搭建严密的安全技术体系,谁就能拿到市场的长期通行证。
一套优质的上门按摩系统,核心价值不是界面与功能,而是替运营者规避未知风险、守住合规底线。江湖科技技师点点系统,无需自研技术、低成本快速上线,帮助创业者平稳进入上门服务赛道,以合规与信任抢占长期市场。

扫描上方二维码
了解江湖CMS更多动态